ATR 防疫追踪溯源实名登记软件 | 课录系统、补课系统、录播系统、录课直播系统、4K高画质补课系统、蓝眼补课、补习班补课录影解决方案,助力数字化教学转型 - 蓝眼科技

ATR 防疫追踪溯源实名登记软件
安装在 Windows 10/11 电脑

听到又有本土案例,又有大范围匡列人员居家隔离的消息时,是不是也让你的情绪随之起伏,开始胡乱猜测呢?你是不是也在想:客户上门,有量测温度也有用酒精清洁双手,但真的不知道他是谁,谁又是他呢?为了让防疫不破口,除了必要的温度量测外,采取实名制记录每一位到来的访客,才是落实有效防疫的最好方法。

基于防疫安全与防治需要,店家必须针对访客进行温度量测、联系方式或身分数据登记,贯彻有效掌握接触者之公共场所活动史。现行店家的防疫焦点往往只放在测量来访者的温度,但这仅是防范疫情的第一道防线,并无法有效启动溯源防治作为,达成职场疫情调查及接触者匡列与检查。落实健康七守则“备物资、重消毒、量温度、实联制、戴口罩、勤洗手、生病不出门”。

一旦疫情在店家周遭爆发後,中央指挥中心会对每一个确诊个案都启动疫调匡列接触者,调查个案发病前 14 天起到隔离期间所有活动行程及接触对象。若店家除了能够量测温度外,还能做到实名制或实联制登记,对于疫调的助益确是非常大,不但守护到店的访客,又能在第一时间清洁环境,利人又利己。

蓝眼科技 ATR 防疫追踪溯源实名登记软件结合测温仪,打造无接触环境,保障工作人员与受访者安全,来访访客可自主量测温度、主动登记数据,现场无需人员看守,访客达成快速登记与测量温度,非常适合各行各业使用,筑起防疫的坚固安全城墙。确保每位进入店家的访客都属於无发热状态,同时完成联系方式或个人身分登记作业。

ATR可帮助您落实防疫新生活推实联制指引

加入 LINE 立刻咨询

加入好友

防疫不只是量温度,实名登记更重要

一旦疫情在店家周遭爆发後,中央指挥中心会对每一个确诊个案都启动疫调匡列接触者,调查个案发病前 14 天起到隔离期间所有活动行程及接触对象。若店家除了能够量测温度外,还能做到实名制或实联制登记,对于疫调的助益确是非常大,不但守护到店的访客,又能在第一时间清洁环境,利人又利己。

一旦疫情在店家周遭爆发後,中央指挥中心会对每一个确诊个案都启动疫调匡列接触者,调查个案发病前 14 天起到隔离期间所有活动行程及接触对象。若店家除了能够量测温度外,还能做到实名制或实联制登记,对于疫调的助益确是非常大,不但守护到店的访客,又能在第一时间清洁环境,利人又利己。

加入 LINE 立刻咨询

加入好友

使用防疫追踪溯源实名登记软件的好处


ATR针对防疫设计

针对防疫设计

ATR达成追踪溯源

达成追踪溯源

ATR采用实名登记

采用实名登记

ATR无接触量测温度

无接触量测温度

ATR自主量测与登记

自主量测与登记

ATR节省人力与时间

节省人力与时间

加入 LINE 立刻咨询

加入好友

ATR 防疫追踪溯源实名登记软件

ATR 防疫追踪溯源实名登记软件可安装於 Windows 10 台式机或笔记型电脑中,使用 USB 线连接 BE-4302 安心量测温仪。来访者先利用 BE-4302 安心量量测温度,接着输入移动电话或身分证字号,以实名登记达到防疫追踪溯源目的。

加入 LINE 立刻咨询

加入好友
基于防疫安全与防治需要,店家必须针对访客进行温度量测、联系方式或身分数据登记,贯彻有效掌握接触者之公共场所活动史。现行店家的防疫焦点往往只放在测量来访者的温度,但这仅是防范疫情的第一道防线,并无法有效启动溯源防治作为,达成职场疫情调查及接触者匡列与检查。落实健康七守则“备物资、重消毒、量温度、实联制、戴口罩、勤洗手、生病不出门”。

加入 LINE 立刻咨询

加入好友

运作流程

访客或厂商进行自主测量温度,采实联/实名方式登记数据,保留纪录给卫生单位进行疫调追踪溯源之用。


自主测量温度

自主测量温度

实联/实名登记

实联/实名登记

疫调追踪溯源

疫调追踪溯源

加入 LINE 立刻咨询

加入好友

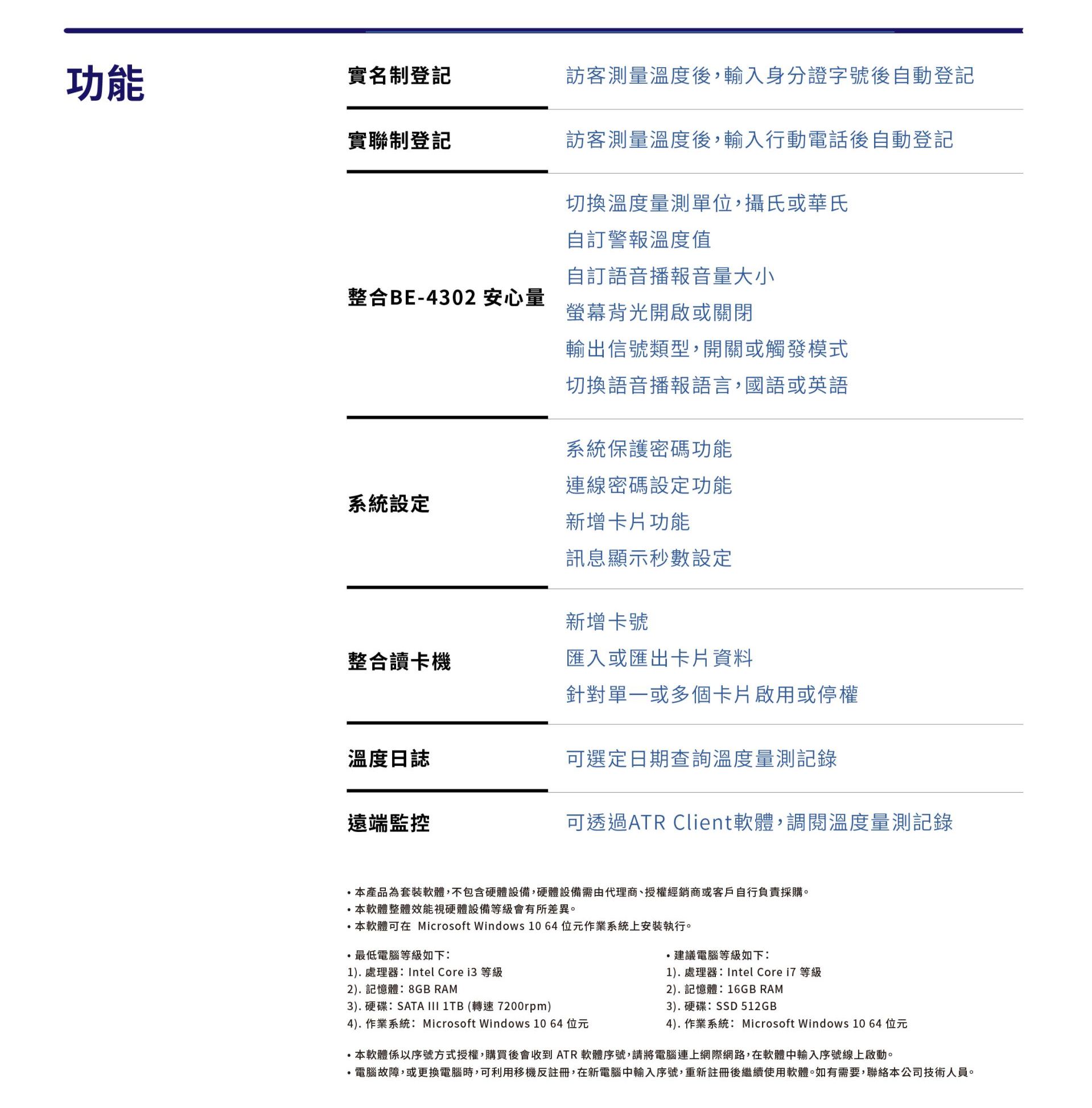
ATR 防疫追踪溯源实名登记软件功能


  • 可与 BE-4302 安心量测温仪搭配使用量测温度
  • 可输入移动电话或身分证字号
  • 可选择时段查找或汇出登记个人资料与体温纪录
  • 可选购读卡机,进行刷卡感应登记
  • 可选购指纹机,进行指纹辨识登记
  • 可选购条码扫描机,进行刷条码登记

加入 LINE 立刻咨询

加入好友

ATR 温度量测来源

BE-4302安心量 BE-4302 安心量

瞭解更多

为何要自主量温度?

疫情期间,最好是由访客或厂商自主量温度,可达到以下优点。


与员工非接触,避免感染

与员工非接触,避免感染

传统量测温度方式因为需要人员操作,大大增加被感染的风险。

减少人力支出,自动防疫

减少人力支出,自动防疫

由受测者自主量测温度时,店家不需要额外安排人力,大大降低成本。

异常自动告警,远离风险

异常自动告警,远离风险

防疫的首要任务是避免有症状者进入造成群聚感染,自主量温度能自动告警。

加入 LINE 立刻咨询

加入好友

实联数据输入

你可以使用 ATR 电脑连接的键盘、触摸荧幕、指纹机输入实联数据,或是使用 PTR 实联码、读卡机、条码扫描仪等无接触方式输入实联数据。

你可以使用ATR电脑连接的键盘、触摸荧幕、指纹机输入实联数据,或是使用PTR实联码、读卡机、条码扫描仪等无接触方式输入实联数据。

加入 LINE 立刻咨询

加入好友

搭配使用、效果加倍

ATR 可搭配读卡机、指纹机、条码扫描仪等设备使用,满足更多应用场景。

ATR可搭配读卡机、指纹机、条码扫描仪等设备使用,满足更多应用场景。

加入 LINE 立刻咨询

加入好友

ATR 架构图

ATR架构图

加入 LINE 立刻咨询

加入好友
ATR软件功能

加入 LINE 立刻咨询

加入好友

备注

  • 本产品为套装软件,不包含硬件设备,硬件设备需由代理商、授权经销商或客户自行负责采购。
  • 本软件整体性能视硬件设备等级会有所差异。
  • 本软件可在 Microsoft Windows 10/11 64 比特作业系统上安装运行。
  • 最低电脑等级如下:
    • 1). 处理器: Intel Core i3 等级
    • 2). 内存: 8GB RAM
    • 3). 硬盘: SATA III 1TB (转速 7200rpm)
    • 4). 作业系统: Microsoft Windows 10/11 64 比特
  • 建议电脑等级如下:
    • 1). 处理器: Intel Core i7 等级
    • 2). 内存: 16GB RAM
    • 3). 硬盘: SSD 512GB
    • 4). 作业系统: Microsoft Windows 10/11 64 比特
  • 本软件系以序号方式授权,购买后会收到 ATR 软件序号,请将电脑连上互联网,在软件中输入序号线上启动。
  • 电脑故障,或更换电脑时,可利用移机反注册,在新电脑中输入序号,重新注册后继续使用软件。如有需要,请联系本公司技术人员。
  • 联系我们

产品型录

按 此 观 看

产品规格书

按 此 观 看

安装指南

按 此 观 看

使用说明书

按 此 观 看

产品保固

按 此 了 解

软件下载

BE-4302

按 此 了 解

PTR 实联码

按 此 了 解

产品价格

按 此 询 价

线上咨询

按 此 进 入

24小时报价系统


按此免费询价